2025/9/30 16:36:56 次浏览 分类:招标公告
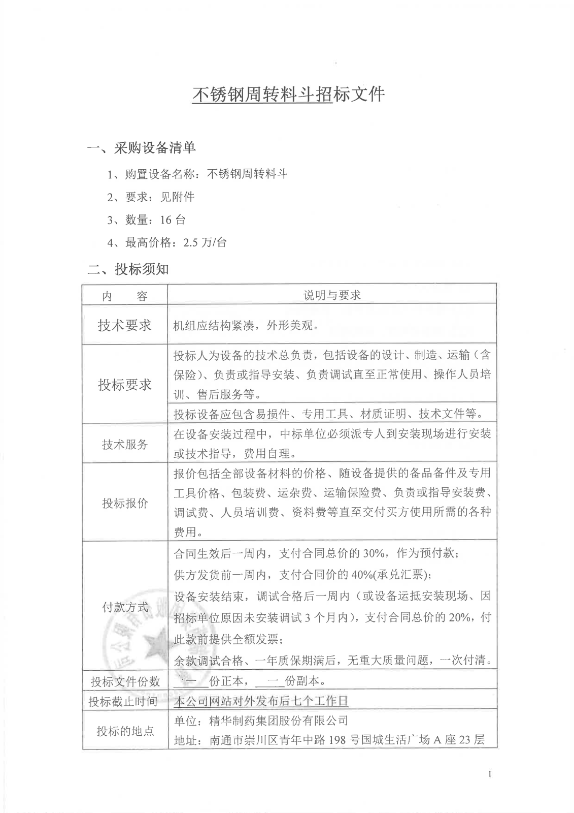
关于不锈钢周转料斗招标,详见下图:
CopyRight © NTJHZY.COM, All Rights Reserved. 苏ICP备09009874号 版权所有:精华制药集团股份有限公司